我在準備教授「程式設計實習」這門課時,手邊有書商提供的 C 語言程式範例與問題解答,共計 184 個檔案。我思考著:如何將這些素材整理成一本對學生真正有幫助的電子書?
我的想法是:將這 184 個程式檔案的程式碼逐行加上註解,再集結成一本排版精美的電子書。
在 AI 的協助下,我僅花了不到三小時,就完成了一本 261 頁的完整電子書!
過程中我同時運用了 ChatGPT 與 Gemini,並結合 VBA 程式 來自動化處理。

我的做法如下:
首先,取得資料夾中全部 C 語言程式的檔案名稱。
參考這一篇:一次取出檔案總管裡一個資料夾中所有檔案的名稱

得到以下結果:

再來,複製這些名稱到 Word 文件中。

接著,利用搜尋/取代功能將每一個程式名稱放在單獨一頁中。
操作:搜尋「.cpp」取代為「.cpp^p^p^m」

結果如下:

再來要讓 AI 上場!使用 Gemini(https://gemini.google.com/) 的 Gem 功能來幫忙囉!
進入 Gem 後,點選:新增 Gem,設定名稱和在使用說明中輸入以下的動作要求:
將使用者輸入的多個或一個C/C++語言程式
(1)列出檔案名稱
(2)每一行加上註解
(3)註解插入在程式的下一行

接著是比辛苦的過程了!
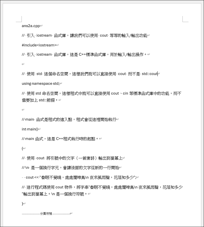
要用這個 Gem 來幫 C 語言程式碼每一行加上註解,先選取設定好的 Gem。
因為 Gemini 上傳檔案最多每次 10 個,所以選取 10 個檔案拖至 Gemini 中,直接按下 Enter 鍵。

Gemini 分別將這 10 檔案內容,列出檔案名稱後,將每一行程式加入註解。
你只要點選每個程式的右邊有個複製圖示。

來到 Word 文件中對應的程式位置,加以貼上。

重覆以上步驟,直到所有的檔案都處理完成。(共有 184 個檔案要處理 )

在 Word 中設計三個樣式:內文、註解、檔名。

接著,又要讓 AI 來協作了!
詢問 ChatGPT:我想要在一個Word文件中,如果每一頁中的第一列中含「.cpp」,則套用文件中的已定義的「檔名」樣式,請提供VBA程式。
得到了一組程式碼,並且點選:複製,取得了這些程式碼。

回來到 Word 文件中,進入開發人員模式,點選:Visual Basic。
再選取:插入/模組。

點選:執行按鈕(綠色三角型圖示)

結果如下:

依相同作法,再做一次。
詢問 ChatGPT:我想要在一個Word文件中,如果以「// 」起始的段落,要設定文件中的已定義的「註解」樣式,請提供VBA程式。
得到了一組程式碼,並且點選:複製,取得了這些程式碼。


得到結果:

最後一個步驟最簡單,只要點選任意一個程式的段落,再於「內文」的樣式上按右鍵,並選取:更新內文以符合選取範圍。

結果如下:

到此,整本的程式語言手冊就全部完成了。





請先 登入 以發表留言。