OpenAI推出新的模型 ChatGPT o1-preview,能處理複雜的推理任務。請參考OpentAI提供的說明:https://openai.com/index/introducing-openai-o1-preview/。
其中提到這個模型:我們訓練這些模型在做出反應之前花更多時間思考問題,就像人類一樣。透過培訓,他們學會完善自己的思考過程,嘗試不同的策略,並認識到自己的錯誤。 在我們的測試中,下一個模型更新在物理、化學和生物學方面具有挑戰性的基準任務上的表現與博士生類似。其目前仍有些限制,例如瀏覽網頁以獲取資訊以及上傳文件和圖像。
以下是自己的練習與測試,每問題的回應時間都是比較長的。
指令:為我找出存在的英文單中出現4個「a」的單字,並以中文加以解釋這個單字的意義。

如果以其他工具來測試:
Gemini:無法提供一個符合的單字。

Claude:答案也是不正確,因為找到的單字其中有 5 個 a。

ChatGPT o1-preview 提供的另一個答案,也是正確的。

如果改問 ChatGPT 4o,則得到的答案也是錯的,找到的單字其中有 5 個 a

以另一個問題來測試:如果你有一個5分鐘的沙漏和一個3分鐘的沙漏,如何量測出4分鐘?(花費49秒)

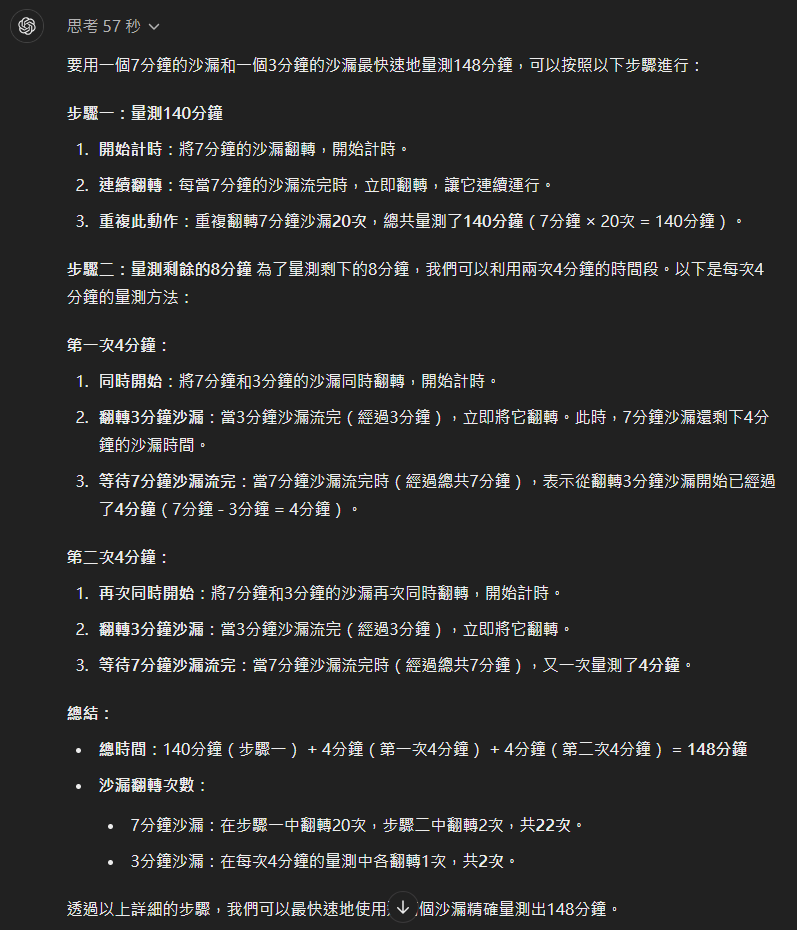
指令:如果你有一個7分鐘的沙漏和一個3分鐘的沙漏,如果要量測148分鐘最快速的方式為何?請條列出詳細而完整的步驟。(花費57秒)

接著,我想要利用 Excel 製作 QR Code,所以藉助 ChatGPT 協助。
指令:一個內容為「123」的21X21 QR Code,請將QR Code以1和0的數列顯示。

接著利用設定格式化的條件,讓1的儲存格顯示黑色,讓0的儲存格顯示白色。

掃描的結果真的可用。
換成 ChatGPT 4o 來試驗,並且將 QR Code 內容改為「abc」,也有成功。

過程中我試了多次 ChatGPT o1-preview 才成功,但是期間也有用 Claude 和 Gemini 試驗,但是只有 ChatGPT 成功。
ChatGPT o1-preview 應該還有很多發展空間,今天先牛刀一試一番。




請先 登入 以發表留言。