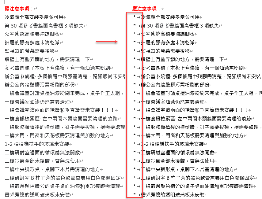
同事問到:在 Word 文件中,如何將多個項目的清單,全部加上「*」和跳格(Tab)?

在此不是要使用「項目符號」功能,因為設定項目符號後,再複製到其他文件,項目符號會消失,所以在此的符號「*」,必須是一個字元,而非功能變數產生的項目符號。

Word-如何快速為多個項目加上符號字元(非使用項目符號功能)

你只須這樣處理:設定將「^p」置換成「^p*^t」。

Word-如何快速為多個項目加上符號字元(非使用項目符號功能)

按下「全部取代」,並刪除最後段之後的「*和Tab」。稍加調整縮排:

Word-如何快速為多個項目加上符號字元(非使用項目符號功能)

其中,「^p」是指段落標記,「^t」是指定位字元。

Word-如何快速為多個項目加上符號字元(非使用項目符號功能)

學不完.教不停.用不盡文章列表

文章標籤
Word 項目符號
全站熱搜
創作者介紹
創作者 vincent 的頭像
vincent

學不完.教不停.用不盡

vincent 發表在 痞客邦 留言(0) 人氣()